ГЛАВНАЯ КОНТАКТЫ ЭЛЕКТРОННАЯ ПРИЕМНАЯ КОНФЕРЕНЦИИ и СЕМИНАРЫ ДОСТУПНАЯ СРЕДА КАРТА САЙТА

ОБ УЧРЕЖДЕНИИ

СОЦИАЛЬНЫЕ УСЛУГИ

МЕДИЦИНСКАЯ ДЕЯТЕЛЬНОСТЬ

ОБРАЗОВАТЕЛЬНАЯ ДЕЯТЕЛЬНОСТЬ

ТЕКУЩАЯ ДЕЯТЕЛЬНОСТЬ

ПЛАТНЫЕ УСЛУГИ

КАДРЫ

ИНФОРМАЦИЯ

ЧИСЛЕННОСТЬ ГРАЖДАН, получающих услуги

СВОБОДНЫЕ МЕСТА

ПРОВЕРКИ

КОНТАКТЫ


ДОСТУПНАЯ СРЕДА

ПРОТИВОДЕЙСТВИЕ КОРРУПЦИИ


РЕАБИЛИТАЦИОННЫЙ ЦЕНТР


РЕАЛИЗУЕМЫЕ ПРАКТИКИ

ИССЛЕДОВАНИЯ


ПОЛЕЗНЫЕ ССЫЛКИ

ПОЛЕЗНАЯ ИНФОРМАЦИЯ


НОВОСТИ

КУЛЬТУРНЫЕ МЕРОПРИЯТИЯ

МЕДИА


ВЗАИМОДЕЙСТВИЕ

ДОБРОВОЛЬЧЕСТВО


ПРОТИВОДЕЙСТВИЕ ИДЕОЛОГИИ ТЕРРОРИЗМА
Решаем вместе
Сообщите о проблеме и оцените результат её решения

QR-код, содержащий ссылку на страницу ВКонтакте

QR-код, подтверждающий готовность выполнения стандарта безопасности QR-код, подтверждающий готовность выполнения стандарта безопасности

Главная - Об учрежденииСтруктура и органы управления

Органы управления учреждения

1. Наблюдательный совет Автономного учреждения:
- представители Комитета по управлению городским имуществом (1 человек - начальник отдела государственных организаций Управления по работе с государственными предприятиями: и учреждениями Комитета имущественных отношений Санкт-Петербурга Александрова Елена Владимировна),
- представители исполнительного органа государственной власти (1 человек - начальник Управления по координации деятельности подведомственных учреждений и развитию учреждений социальной защиты населения Комитета социальной политики населения Санкт-Петербурга Яворский Дмитрий Александрович),
- представители общественности (2 человека - член Региональной общественной организации «Союз женщин инвалидов Санкт-Петербурга» Лялина Ирина Нотовна, настоятель Православной местной религиозной организации Приход храма Иверской иконы Божией Матери в Невском районе г. Санкт-Петербурга Санкт-Петербургской Епархии Русской Православной Церкви (Московский Патриархат ) Никитин Геннадий Иванович),
- представители работников Автономного учреждения (2 человека - главный бухгалтер Ревина Лариса Викторовна, юрисконсульт Болячевец Галина Петровна);

Решение о назначении членов наблюдательного совета

2. Директор Автономного учреждения;

3. Конференция трудового коллектива.

Структура учреждения

Организационная структура

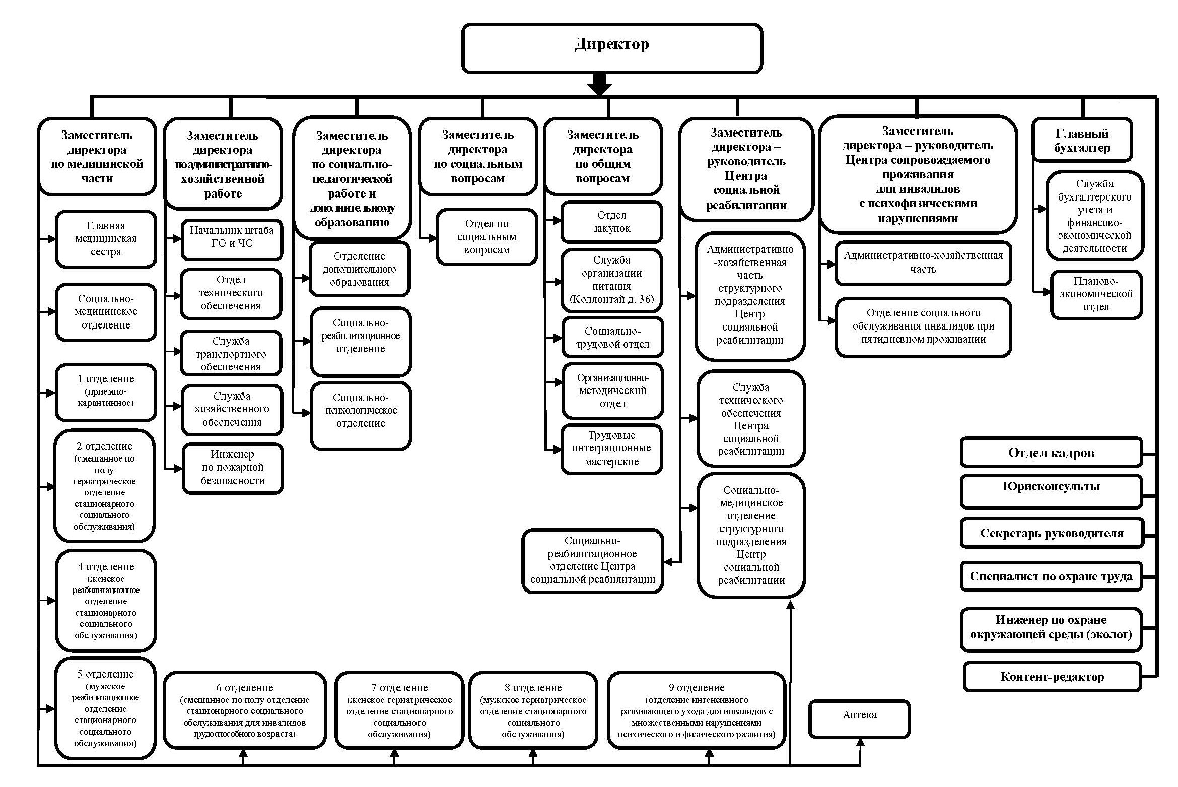
Руководство деятельностью учреждения осуществляет директор, которому подчиняются 7 заместителей, главный бухгалтер, начальник отдела кадров, секретарь руководителя, юрисконсульты, специалист по охране труда, инженер по охране окружающей среды (эколог), контент-редактор.
Заместитель директора по медицинской части организует и контролирует работу главной медицинской сестры, социально-медицинского отделения, 1 отделения (приемно-карантинное), 2 отделения (смешанное по полу гериатрическое отделение стационарного социального обслуживания), 4 отделения (женское реабилитационное отделение стационарного социального обслуживания), 5 отделения (мужское реабилитационное отделение стационарного социального обслуживания), 6 отделения (смешанное по полу отделение стационарного социального обслуживания для инвалидов трудоспособного возраста), 7 отделения (женское гериатрическое отделение стационарного социального обслуживания), 8 отделения (мужское гериатрическое отделение стационарного социального обслуживания), 9 отделения (отделение интенсивного развивающего ухода для инвалидов с множественными нарушениями психического и физического развития), аптеки, социально-медицинского отделения структурного подразделения Центра социальной реабилитации.
Заместитель директора по административно-хозяйственной части организует и контролирует работу начальника штаба ГО и ЧС, отдела технического обеспечения, службы транспортного обеспечения, службы хозяйственного обеспечения, инженера по пожарной безопасности.
Заместитель директора по социально-педагогической работе и дополнительному образованию организует и контролирует работу отделения дополнительного образования, социально-реабилитационного отделения, социально-психологического отделения, социально-реабилитационного отделения Центра социальной реабилитации.
Заместитель директора по социальным вопросам организует и контролирует работу отдела по социальным вопросам.
Заместитель директора по общим вопросам организует и контролирует работу отдела закупок, службы организации питания, социально-трудового отдела, организационно-методического отдела, трудовых интеграционных мастерских.
Заместитель директора – руководитель Центра социальной реабилитации организует и контролирует работу структурных подразделений Центра социальной реабилитации.
Заместитель директора – руководитель Центра сопровождаемого проживания для инвалидов с психофизическими нарушениями организует и контролирует работу структурных подразделений Центра сопровождаемого проживания для инвалидов с психофизическими нарушениями.
Главному бухгалтеру подчиняется служба бухгалтерского учета и финансово-экономической деятельности, в которую входит планово-экономический отдел.
Начальнику отдела кадров – отдел кадров.